
责任编辑:胡潇月 来源:农药工业网 日期:2021-04-13
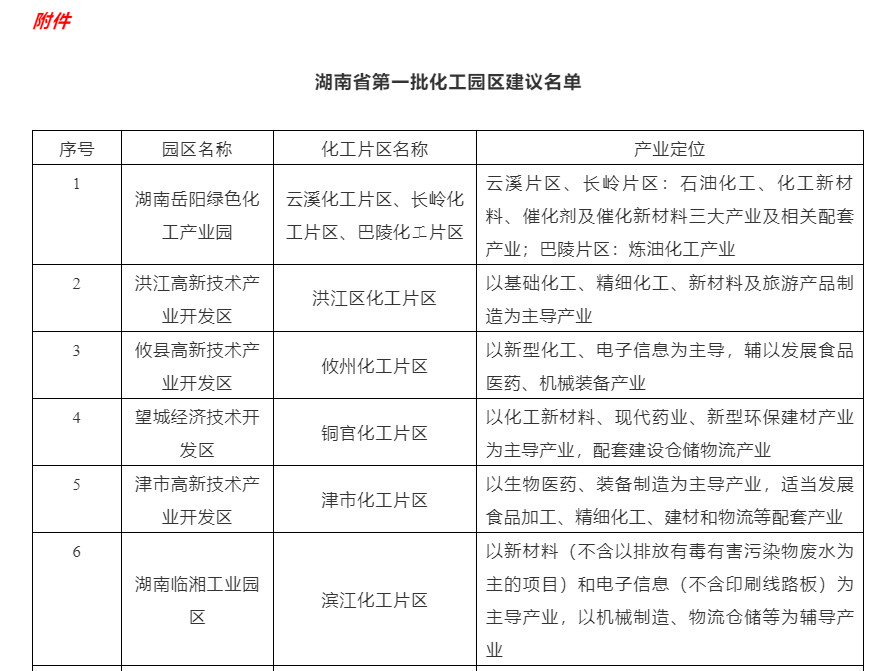
4月12日,湖南省发展和改革委员会发布《关于湖南省第一批化工园区认定评估建议名单的公示》,以下是公示内容: 根据《关于印发的通知》(湘发改地区规〔2021〕214号)要求,通过专家评审,现场核查和部门联审等环节,现将拟建议化工园区名单予以公示,任何单位和个人若对公示名单有异议,可在公示期内,以书面形式向省发展改革委提出,并提供必要的证明材料, 世界杯投注网站。
为便于核实查证,确保客观公正处理异议,提出异议的单位或者个人应当表明真实身份,并提供有效联系电话和地址,以单位名义提出异议的,须由单位法定代表人在书面异议材料上签字并加盖本单位公章,个人提出异议的须签署真实姓名,凡匿名 世界杯投注网,冒名或超出期限的异议不予受理。
公示期:2021年4月12日-2021年4月14日
联系地址:长沙市天心区湘府西路8号省政府第4办公楼湖南省发展改革委地区经济处
联系电话:0731-89990804

