• 中国农药工业协会
  • 中国农药工业协会
  • 中国农药工业协会
  • 作物123
  • 报告订阅咨询

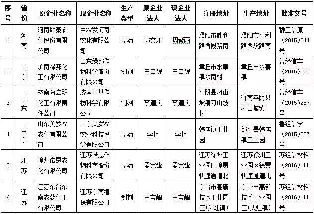
世界杯投注网站 - 6家农药企业原址更名公示

责任编辑:本站编辑 来源:农药工业网 日期:2016-01-19

  据工业和信息华部原材料工业司消息, 根据《行政许可法》,《农药管理条例》及《农药生产管理办法》等有关要求,现将拟备案的2016年农药企业原址更名名单(第二批)予以公示,请社会各界监督,如有异议,请与工业和信息化部原材料司联系,  公示时间:2016年1月18日--2016年1月25日  联  系  人:工业和信息化部原材料司 黄华树  联系电话:010-68205570  世界杯投注网站

  传  真:010-68205564

2026世界杯下注平台

  来源:工信部

2026世界杯投注 版权所有

地址:北京市朝阳区农展馆南里通广大厦7层

电话:010-84885233 京公网安备11010502025163